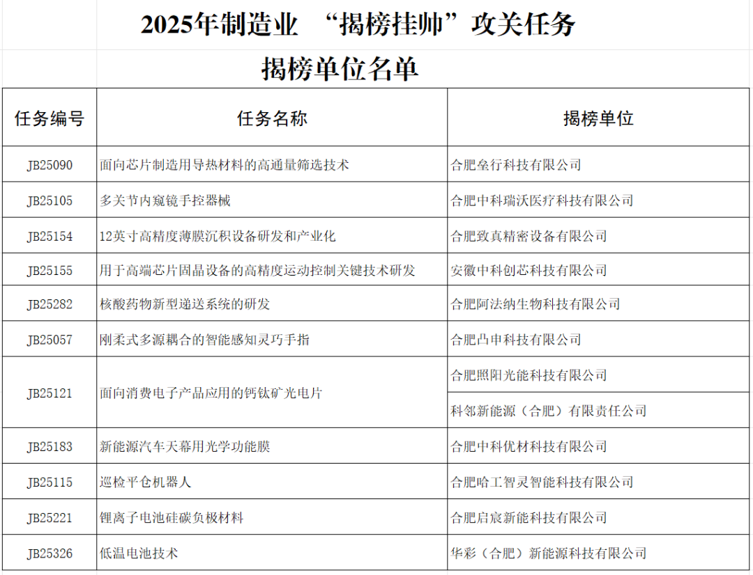
一、2025年制造业“揭榜挂帅”名单
在安徽省工信厅最新发布的2025年制造业“揭榜挂帅”攻关名单中,12家合肥市种子基金已投企业成功揭榜。本次企业的入选既展现了企业的创新实力,也体现了合肥市种子基金对硬科技企业的支撑培育。

二、安徽元硕太赫兹科技有限公司
公司近日完成近千万元种子轮融资,本轮融资由合肥产投科创种子基金领投。公司自主研发的毫米波筛查系统能够实现无创、无辐射快速检测,为脊柱侧弯普筛提供高效解决方案。
三、合肥墨测科技有限公司
省人社厅、省财政厅、安徽广播电视台联合主办的安徽省2026创业盛典于本月成功举办。墨测科技以量子精密测量创新成果荣获“优秀创业者”称号,成为本次盛典中的科创新星。
四、合肥普斯凯新能源科技有限公司
中科博特在美国CMU Vision-Language-Autonomy挑战赛中,获得大赛“模拟环境”与“实物平台”双项冠军。该赛事由美国卡内基梅隆大学发起,旨在推动具身智能在真实环境的发展。

五、合肥微知众象科技有限公司
在中国人工智能学会联合苏州市人民政府、苏州大学主办的全国人工智能应用场景创新挑战赛总决赛中,微知众象凭借“多模态智能内窥成像核心技术研发与产业化”项目,从百余支队伍中脱颖而出,获全国一等奖。

六、合肥瀚海量子科技有限公司
在华为技术有限公司主办的2025昇腾AI创新大赛全国总决赛中,瀚海量子凭借“量子计算与人工智能融合创新方案”荣获高校赛道铜奖,展现其在交叉领域的创新实力。
七、合肥中科采象科技有限公司
中科采象作为江门中微子实验(JUNO)核心建设单位,荣获“工程建设突出贡献奖”,体现其在大科学装置数据采集解决方案中的关键作用。

八、中科智科技(合肥)有限公司
中科智科技自主研发的氮氧传感器通过严苛测试,正式获得E-mark认证,标志着产品符合联合国欧洲经济委员会(UNECE)法规要求,满足进入全球供应链体系的基础要求。